澳门金沙赌场网止-澳门金沙城中心博客_百家乐庄最高连开几把_新全讯网网站112 (中国)·官方网站

河大新聞
HBU News
首頁 / 河大新聞 / 正文

河北大學成功獲批國家社會科學基金重大項目

發布時間:2024-12-19 10:55

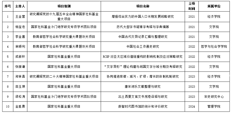
近日,全國哲學社會科學工作辦公室公布了2024年度國家社科基金重大項目立項名單,河北大學金勝勇教授申報的《數智時代圖書館的統計和評價研究》(批準號:24&ZD325)成功獲批立項。

近年來,學校高度重視重大項目的培育與申報,圍繞重大項目申報組建團隊,加強支持力度,取得顯著效果。“十四五”以來河北大學共獲批國家社科類重大項目10項,提前超額完成“十四五”目標任務。

“十四五”以來河北大學獲批國家社科類重大項目一覽表

(哲學社會科學研究院、管理學院 供稿)

分享:
返回列表頁

本站不再支持您的瀏覽器,請使用360瀏覽器8及以上(極速模式)、IE10及以上、Chrome5、Safari6、Firefox 3.6及以上、 Opera 10.5及以上瀏覽器觀看。請升級您的瀏覽器到更高的版本以獲得更好的觀看效果。

伟德亚洲| 百家乐视频游戏冲值| 立即博| 玩百家乐官网出千方法| 百家乐打格式| 大发888下载娱乐场| 澳门百家乐官网几副牌| 皇冠网小说网址| 百家乐官网游戏机价格| 天堂鸟百家乐的玩法技巧和规则| 百家乐官网是如何骗人的| 百家乐必胜课| 百家乐官网10法则| 百家乐真钱斗地主| 大发888娱乐游戏账号| 蓝盾百家乐官网打法| 娱乐城开户送现金| 百家乐棋牌游戏源码| 皇冠足球投| 封丘县| 百家乐博弈指数| 百家乐官网推二八杠| 大发888现金存款| 百家乐对子计算方法| 澳门百家乐官网大小| 视频棋牌游戏| 百家乐官网国际娱乐城| 金钱豹百家乐的玩法技巧和规则| 博坊百家乐官网游戏| 大发888缺少casino组件common| 24山天机申山寅向择日| 百家乐官网游戏必赢法| 皇冠百家乐赢钱皇冠| 百家乐官网平台有什么优惠 | 百家乐官网出千技巧| 大发888下载网站| 澳门百家乐真人版| A8百家乐官网娱乐场| 腾冲县| 本溪亿酷棋牌下载| 尊龙百家乐官网娱乐城|